Message queues decouple services, absorb traffic spikes, and enable async processing. Kafka: high-throughput streaming with replay. RabbitMQ: complex routing and request-reply. SQS: simple AWS-native. Dead letter queues store failed messages for debugging. Pub/sub broadcasts to all subscribers; point-to-point delivers to one consumer.
Your checkout page just went viral on Twitter. Orders are flooding in. The payment service is getting hammered. Database connections are maxing out. Your monitoring dashboard is screaming red.
This is the moment when most systems break. But well designed systems? They stay calm. They use queues.
Message queues are one of those patterns that separate systems that scale from systems that crash. Yet many developers treat queues as an afterthought. They bolt them on when things start breaking.
Let’s fix that. By the end of this post, you’ll understand exactly when to use queues, which queue technology to pick, and how companies like Uber, Slack, and Stripe use them to handle millions of requests.
The Problem: Tight Coupling Breaks Systems
Picture a simple e-commerce checkout flow:
sequenceDiagram
participant User
participant API as Checkout API
participant Payment as Payment Service
participant Inventory as Inventory Service
participant Email as Email Service
participant Analytics as Analytics
User->>API: Place Order
API->>Payment: Charge Card
Payment->>API: Success
API->>Inventory: Reserve Items
Inventory->>API: Reserved
API->>Email: Send Confirmation
Email->>API: Sent
API->>Analytics: Log Purchase
Analytics->>API: Logged
API->>User: Order Complete (2.3s total)
This works fine with 10 users. But what happens at scale?
Problem 1: Latency adds up. Each service call takes 200-500ms. Chain four services together and your checkout takes 2+ seconds. Users abandon carts.
Problem 2: One slow service blocks everything. If the email service takes 3 seconds because of a spam filter check, your entire checkout waits 3 seconds.
Problem 3: One failing service kills the whole flow. Analytics service is down? Checkout fails. Even though analytics isn’t critical to completing an order.
Problem 4: No way to handle traffic spikes. Black Friday hits, orders spike 10x. All your downstream services must handle 10x load simultaneously. If any one of them can’t, the whole system falls over.
This is what we call tight coupling. Every component depends on every other component being fast and available.
The Solution: Decouple with Queues
A queue sits between services. Instead of calling services directly, you drop a message on the queue. The service picks it up when it’s ready.
sequenceDiagram
participant User
participant API as Checkout API
participant Payment as Payment Service
participant Queue as Message Queue
participant Inventory as Inventory Worker
participant Email as Email Worker
participant Analytics as Analytics Worker
User->>API: Place Order
API->>Payment: Charge Card
Payment->>API: Success
API->>Queue: Publish "OrderCreated"
API->>User: Order Complete (400ms)
Note over Queue,Analytics: Async Processing
Queue->>Inventory: Process reservation
Queue->>Email: Send confirmation
Queue->>Analytics: Log purchase
Now your checkout is fast. The user gets a response in 400ms instead of 2.3 seconds. Everything else happens in the background.
Benefit 1: Faster responses. Only critical operations block the user. Everything else is async.
Benefit 2: Fault isolation. Email service down? Messages pile up in the queue. When it recovers, it processes the backlog. Users never notice.
Benefit 3: Traffic smoothing. A sudden spike of 10,000 orders doesn’t hit your services all at once. The queue absorbs the burst, and workers process at their own pace. This is one of the most effective ways to prevent the thundering herd problem in write heavy systems.
Benefit 4: Independent scaling. Your email worker is slow? Add more email workers. No need to scale the entire system.
Core Concepts Every Developer Should Know
Producers and Consumers
The two actors in any queue system:
- Producer: Creates messages and puts them on the queue
- Consumer: Reads messages from the queue and processes them
graph LR
subgraph Producers
P1[Order Service]
P2[User Service]
P3[Payment Service]
end
Q[(Message Queue)]
subgraph Consumers
C1[Email Worker]
C2[Analytics Worker]
C3[Notification Worker]
end
P1 --> Q
P2 --> Q
P3 --> Q
Q --> C1
Q --> C2
Q --> C3
style Q fill:#4a90a4
This pattern is called producer-consumer or point-to-point messaging. One producer sends a message, one consumer receives it.
Publish-Subscribe (Pub/Sub)
Sometimes multiple consumers need the same message. This is where pub/sub comes in.
graph TB
P[Order Service<br/>Publisher]
subgraph "Topic: order.created"
T[Topic/Exchange]
end
subgraph Subscribers
S1[Inventory Service]
S2[Email Service]
S3[Analytics Service]
S4[Fraud Detection]
end
P --> T
T --> S1
T --> S2
T --> S3
T --> S4
style T fill:#5fb878
With pub/sub:
- Publisher doesn’t know (or care) about subscribers
- Each subscriber gets its own copy of the message
- Adding new subscribers requires no changes to the publisher
This is how event-driven architectures work. Services publish events about what happened. Other services subscribe to events they care about.
Message Acknowledgment
What happens when a consumer crashes mid-processing? Without proper acknowledgment, you either:
- Lose the message forever (bad for payments)
- Process it twice (bad for charges)
Queues solve this with acknowledgments (acks):
sequenceDiagram
participant Queue
participant Consumer
Queue->>Consumer: Deliver message
Note over Consumer: Processing...
alt Success
Consumer->>Queue: ACK (done, remove message)
Queue->>Queue: Delete message
else Failure
Consumer->>Queue: NACK (failed, retry)
Queue->>Queue: Keep message, redeliver
end
The message stays in the queue until the consumer explicitly acknowledges it. If the consumer crashes, the queue assumes failure and redelivers to another consumer.
Dead Letter Queues (DLQ)
What if a message keeps failing? Maybe it’s malformed. Maybe it triggers a bug. You don’t want it blocking other messages forever.
Enter the Dead Letter Queue:
graph LR
subgraph "Main Flow"
Q[Main Queue] --> C[Consumer]
end
subgraph "After N retries"
C -->|"Failed 3x"| DLQ[Dead Letter Queue]
end
subgraph "Manual Review"
DLQ --> Alert[Alert Team]
DLQ --> Dashboard[Admin Dashboard]
end
style DLQ fill:#f5a623
After a configurable number of retries, the message moves to the DLQ. This keeps your main queue healthy while preserving problematic messages for investigation.
Real story: A payment processor had a bug where certain currency codes caused JSON parsing to fail. Without a DLQ, those messages would retry forever. With a DLQ, they caught the issue, fixed the bug, and replayed the messages from the DLQ.
Popular Queue Technologies Compared
For a deep-dive comparison of these three technologies with benchmarks, pricing, and architecture diagrams, see Kafka vs RabbitMQ vs SQS.
RabbitMQ
Best for: Traditional message queuing, complex routing, enterprise integration
RabbitMQ implements the AMQP protocol. It’s great when you need sophisticated routing:

Pros:
- Flexible routing with exchanges (direct, topic, fanout, headers)
- Built-in management UI
- Supports multiple protocols (AMQP, MQTT, STOMP)
- Low latency for small messages
Cons:
- Not designed for high throughput log streaming
- Messages are deleted after consumption (not replayable)
- Scaling beyond single cluster is tricky
Use RabbitMQ when: You need complex routing rules, request-reply patterns, or traditional work queue semantics.
Apache Kafka
Best for: High throughput streaming, event sourcing, log aggregation
Kafka isn’t a traditional queue. It’s a distributed commit log. Messages persist and can be replayed.
graph TB
subgraph "Kafka Topic: orders"
P0[Partition 0<br/>Offset: 0,1,2,3...]
P1[Partition 1<br/>Offset: 0,1,2,3...]
P2[Partition 2<br/>Offset: 0,1,2,3...]
end
subgraph "Consumer Group: analytics"
C1[Consumer 1] --> P0
C2[Consumer 2] --> P1
C3[Consumer 3] --> P2
end
subgraph "Consumer Group: email"
C4[Consumer 4] --> P0
C4 --> P1
C4 --> P2
end
style P0 fill:#e3f2fd
style P1 fill:#e8f5e9
style P2 fill:#fff3e0
Pros:
- Incredible throughput (millions of messages/second)
- Messages persist for days/weeks (replayable)
- Multiple consumer groups can read independently
- Ordering guaranteed within partition
Cons:
- Higher latency than RabbitMQ (batching)
- Complex to operate (ZooKeeper dependency, though KRaft mode helps)
- Overkill for simple use cases
Use Kafka when: You need high throughput, event sourcing, stream processing, or multiple teams consuming the same events.
For a deeper dive, check out How Kafka Works.
Amazon SQS
Best for: Simple queuing on AWS, serverless architectures
SQS is a fully managed queue. Zero infrastructure to manage.
graph LR
subgraph "AWS"
Lambda1[Lambda: Order Handler]
SQS[(SQS Queue)]
Lambda2[Lambda: Email Sender]
end
Lambda1 -->|"SendMessage"| SQS
SQS -->|"Trigger"| Lambda2
style SQS fill:#ff9900
Two flavors:
- Standard: Nearly unlimited throughput, at-least-once delivery, best-effort ordering
- FIFO: Exactly-once delivery, strict ordering, but limited to 3,000 messages/second
Pros:
- Zero ops (AWS manages everything)
- Pay per use (no idle costs)
- Native integration with Lambda, SNS, S3
- 14-day message retention
Cons:
- AWS vendor lock-in
- Standard queues don’t guarantee order
- Maximum message size of 256KB
Use SQS when: You’re on AWS and want zero ops, or building serverless with Lambda.
Redis (as a Queue)
Best for: Simple queues, real-time features, when you already have Redis
Redis isn’t a dedicated queue, but Redis Streams provides queue-like functionality.
1
2
3
4
5
6
7
8
# Producer
redis.xadd('orders', {'order_id': '12345', 'amount': '99.99'})
# Consumer
messages = redis.xread({'orders': '0'}, block=5000)
for message in messages:
process(message)
redis.xack('orders', 'worker-group', message['id'])
Pros:
- Sub-millisecond latency
- Already in your stack (probably)
- Simple to set up
Cons:
- Limited durability (depends on persistence config)
- No sophisticated routing
- Scaling is harder than dedicated systems
Use Redis when: You need simple, fast queuing and Redis is already in your infrastructure.
Real-World Patterns
Pattern 1: Work Queue (Task Distribution)
Distribute work across multiple workers. Classic use case: image processing.
graph LR
API[Upload API] -->|"Process image 123"| Q[(Image Queue)]
Q --> W1[Worker 1<br/>Resize]
Q --> W2[Worker 2<br/>Resize]
Q --> W3[Worker 3<br/>Resize]
W1 --> S3[(S3: Processed)]
W2 --> S3
W3 --> S3
style Q fill:#4a90a4
How Slack does it: When you upload an image, Slack’s API drops a message on a queue. Worker pools pick up messages and generate thumbnails, previews, and virus-scanned copies. The chat UI shows a placeholder until processing completes.
Implementation tips:
- Set visibility timeout longer than processing time
- Use message deduplication to handle retries
- Monitor queue depth to auto-scale workers
Pattern 2: Event-Driven Microservices
Services communicate through events, not direct calls.
graph LR
subgraph Publishers
Order[Order Service]
end
Order -->|OrderCreated| EB
EB[(Event Bus)]
EB --> Payment[Payment Service]
EB --> Inventory[Inventory Service]
EB --> Shipping[Shipping Service]
EB --> Notification[Notification Service]
style EB fill:#5fb878
style Order fill:#e3f2fd
Each service publishes events about what happened. Other services subscribe to events they care about:
graph LR
subgraph "Event Flow"
E1[OrderCreated] --> EB[(Event Bus)]
E2[PaymentCompleted] --> EB
E3[ItemsReserved] --> EB
E4[OrderShipped] --> EB
end
style EB fill:#5fb878
style E1 fill:#e3f2fd
style E2 fill:#e8f5e9
style E3 fill:#fff3e0
style E4 fill:#fce4ec
How Uber works: When you request a ride, the Ride Service publishes a “RideRequested” event. The Matching Service subscribes and finds drivers. The Notification Service subscribes and sends push notifications. The Pricing Service subscribes and locks the fare. Each service is independent.
Benefits:
- Services are loosely coupled
- Easy to add new features (just subscribe to existing events)
- Clear audit trail of what happened
Pattern 3: Request Buffering (Traffic Smoothing)
Protect your database from traffic spikes.

Your database can handle 1,000 writes/second. Black Friday brings 10,000/second. Instead of crashing, the queue absorbs the spike. Workers process at a sustainable rate. Some operations are delayed, but nothing fails.
How Stripe handles webhooks: Your webhook endpoint might be slow or down. Stripe queues webhook events and retries with exponential backoff over 72 hours. Your temporary outage doesn’t mean lost payment notifications.
Pattern 4: Saga Pattern for Distributed Transactions
Need to coordinate actions across services with rollback? Use event choreography.
sequenceDiagram
participant Order as Order Service
participant Queue as Event Queue
participant Payment as Payment Service
participant Inventory as Inventory Service
Order->>Queue: OrderCreated
Queue->>Payment: Process payment
alt Payment Success
Payment->>Queue: PaymentCompleted
Queue->>Inventory: Reserve items
alt Reservation Success
Inventory->>Queue: ItemsReserved
Queue->>Order: Saga Complete
else Reservation Failed
Inventory->>Queue: ReservationFailed
Queue->>Payment: Refund Payment
Queue->>Order: Saga Failed
end
else Payment Failed
Payment->>Queue: PaymentFailed
Queue->>Order: Saga Failed
end
Each service handles its step and publishes the result. If any step fails, compensating actions run to undo previous steps.
For the full pattern with choreography vs orchestration trade-offs and production tooling, see the Saga Pattern deep dive. For the strong-consistency alternative, see Two-Phase Commit.
Pattern 5: CQRS with Event Sourcing
Separate read and write models using events.
graph LR
subgraph Write
CMD[Commands] --> WS[Write Service]
WS --> ES[(Event Store)]
end
ES --> Q[(Queue)]
subgraph Read
Q --> P1[Search Projector]
Q --> P2[Analytics Projector]
Q --> P3[Cache Projector]
end
style Q fill:#4a90a4
style ES fill:#e8f5e9
Events flow through the queue to multiple projectors. Each projector builds an optimized read model for its use case.
Learn more about this in CQRS Design Pattern.
Practical Implementation: Order Processing
Let’s build a simple order processing system with proper queue patterns.
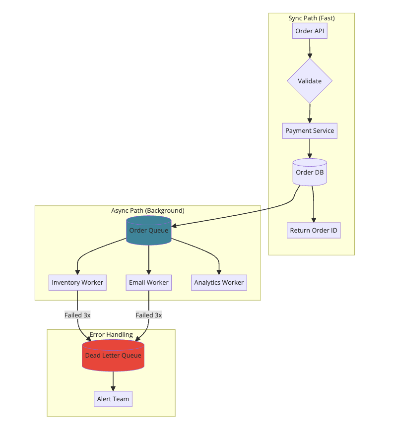
Architecture:

Producer (Order API):
1
2
3
4
5
6
7
8
9
10
11
12
13
14
15
16
17
18
19
20
21
22
23
24
25
26
27
28
29
30
31
32
33
34
35
36
37
import json
import boto3
sqs = boto3.client('sqs')
QUEUE_URL = 'https://sqs.us-east-1.amazonaws.com/123456789/order-events'
def create_order(order_data):
# Sync: Validate and charge
validate_order(order_data)
payment_result = charge_payment(order_data)
# Sync: Save to database
order = save_order(order_data, payment_result)
# Async: Publish event for background processing
event = {
'event_type': 'OrderCreated',
'order_id': order.id,
'user_id': order.user_id,
'items': order.items,
'total': order.total,
'timestamp': datetime.utcnow().isoformat()
}
sqs.send_message(
QueueUrl=QUEUE_URL,
MessageBody=json.dumps(event),
MessageAttributes={
'EventType': {
'DataType': 'String',
'StringValue': 'OrderCreated'
}
}
)
# Return immediately, don't wait for email/inventory
return {'order_id': order.id, 'status': 'processing'}
Consumer (Email Worker):
1
2
3
4
5
6
7
8
9
10
11
12
13
14
15
16
17
18
19
20
21
22
23
24
25
26
27
28
29
30
31
32
33
34
35
36
37
38
39
40
41
42
43
44
45
46
47
48
49
50
51
52
53
54
55
56
57
58
59
60
61
62
63
64
65
import json
import boto3
sqs = boto3.client('sqs')
QUEUE_URL = 'https://sqs.us-east-1.amazonaws.com/123456789/order-events'
DLQ_URL = 'https://sqs.us-east-1.amazonaws.com/123456789/order-events-dlq'
def process_messages():
while True:
response = sqs.receive_message(
QueueUrl=QUEUE_URL,
MaxNumberOfMessages=10,
WaitTimeSeconds=20, # Long polling
MessageAttributeNames=['All']
)
for message in response.get('Messages', []):
try:
event = json.loads(message['Body'])
# Check if already processed (idempotency)
if is_processed(event['order_id']):
delete_message(message)
continue
# Process the event
send_order_confirmation_email(event)
mark_processed(event['order_id'])
# Acknowledge success
delete_message(message)
except Exception as e:
handle_failure(message, e)
def handle_failure(message, error):
receive_count = int(message.get('ApproximateReceiveCount', 0))
if receive_count >= 3:
# Move to DLQ after 3 retries
sqs.send_message(
QueueUrl=DLQ_URL,
MessageBody=message['Body'],
MessageAttributes={
'Error': {
'DataType': 'String',
'StringValue': str(error)
},
'OriginalMessageId': {
'DataType': 'String',
'StringValue': message['MessageId']
}
}
)
delete_message(message)
alert_team(f"Message moved to DLQ: {error}")
else:
# Let visibility timeout expire for automatic retry
log_error(f"Processing failed, will retry: {error}")
def delete_message(message):
sqs.delete_message(
QueueUrl=QUEUE_URL,
ReceiptHandle=message['ReceiptHandle']
)
Key Takeaways
-
Queues decouple services. The producer doesn’t wait for the consumer. They scale independently.
-
Use queues for the right reasons: async processing, traffic smoothing, fault isolation, and fan-out messaging.
-
Make consumers idempotent. Messages will be delivered twice. Handle it gracefully.
-
Always have a DLQ. Poison messages shouldn’t block your queue forever.
- Choose the right tool:
- High throughput/replay: Kafka
- Complex routing: RabbitMQ
- Serverless/AWS: SQS
- Simple/fast: Redis Streams
-
Monitor queue depth. If it keeps growing, you have a problem.
- Don’t over-engineer. Start without queues. Add them when you need async processing or are hitting scalability limits.
Want to learn more about distributed systems patterns? Check out the System Design Cheat Sheet for a complete reference, How Kafka Works for log-based messaging, Two-Phase Commit for distributed transactions, Notification System Design for how priority queues, DLQs, and idempotency power push, SMS, and email at scale, and How Stripe Prevents Double Payment for idempotency patterns.
Further Reading: